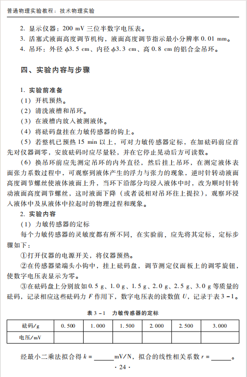
社内动态
这个夏天,在科学实验中发现物理之美
有时候,我们可能会惊讶,
人类几千年来都不知道地球是圆的,
不知道空气中充满各种原子、分子,
不知道太阳光是一种电磁波,
不知道温度不能低于-273.15℃。
数百年来,无数物理学先驱用他们的智慧推动着人类在科学的道路上奔驰,自然界的规律被他们不可思议地抽象成各种各样绝妙的物理公式,让人类只凭借头脑和一些工具就可以计算出支配数十亿光年之外的物质运动的规律。
这个夏天,不如一起跟随牛顿、爱因斯坦、麦克斯韦、薛定谔、海森堡、狄拉克等先驱的步伐,通过各种奇妙巧思的物理实验,一起来发现物理之美。
17世纪的牛顿力学和18世纪的热力学,推动了近代第一次产业革命,人类进入“蒸汽时代”,产生了资本主义的工业文明;
19世纪50年代,麦克斯韦电磁理论的完善与不断创新的电磁技术促进了人类社会向电气化时代迈进;
20世纪以来,相对论和量子理论的发展,引发了现代科技革命,人类改造自然的能力空前增强。
今天,飞机、高铁、激光、5G等各种技术,使人能上天入地、腾空泛海、生光驱电,可以说,基于物理学的技术创新,直接造就了现代科技文明。
接下来让我们通过三个在力学和热学、电磁学和光学领域饶有趣味的实验,一起来探寻科学的奥秘。
01力学和热血实验——拉托法测量液体表面张力。(将以图片的形式展示实验内容)








02电磁学实验——金属逸出功测量。







03光学实验——色敏传感器特性测试。



想要了解更多突出物理实验技术的系列实验,
可参阅我社图书 《普通物理实验教程——技术物理实验》,
带你用开放型、创新型思维方式对待客观世界,
培养解决实际问题的态度,
以及高级认知能力、高超综合分析能力、创造性解决问题的能力。
好书荐读
《普通物理实验教程——技术物理实验》
欧阳建明、彭刚 主编

本书主要介绍了力学、热学、电磁学和光学相关的几类实验,涉及测定杨氏模量、拉脱法测量液体表面张力、液体黏滞系数测定、空气热机、超声定位与成像、等离子体物理特性测量、磁阻尼与动摩擦系数测定、高温超导材料转变温度测定、光敏电阻特性测试、光拍法测定光速等48个技术物理实验,每个实验从实验目的、实验原理、实验内容与步骤等几个方面进行了阐述,同时设置了思考题,以及实验技术在生产生活实际中的应用拓展阅读。
